好色tv :代谢组学和衍生化LC-MS/MS的综合分析揭示干姜及其炮制品的代谢变化
发布时间:2022-05-27 浏览次数:0次
导读
干姜(Zingiberis Rhizoma,ZR)具有很高的营养价值和应用潜力,而炮姜(Zingiberis Rhizoma Praeparatum,ZRP)和Carbonised Ginger (CG)是ZR的两种主要炮制品。在这里,我们执行了一种高通量靶向的代谢组学方法,采用顺序窗口采集所有理论质谱(SWATH)模式来分析ZR、ZRP和CG中的差异代谢物。此外,我们还利用化学衍生化技术对不同的亚代谢组进行了表征,提高了代谢物的分离效果和MS响应。本研究共鉴定出369种代谢物,分为14类,其中104种为差异代谢物。结果表明,糖类、核苷酸、有机酸、维生素、脂类、吲哚类、生物碱和萜类在炮制后呈下降趋势,但黄烷酮、苯丙烷和多酚的含量在ZRP组最高,醇类含量在CG组最高。这些发现为在ZR、ZRP和CG中开发功能食品提供了良好的前景。
亮点
1.针对ZR、ZRP和CG的差异应用高通量靶向的代谢组学技术;
2.采用化学衍生化方法提取不同的亚代谢组;
3.大多数代谢物在ZR加工后呈下降趋势;
4.黄烷酮、苯丙烷和多酚类物质在ZRP中含量最高;
5.与ZR和ZRP相比,醇类在CG中的含量最高。
论文ID
原名:Integrative analyses of widely targeted metabolomic profiling and derivatization-based LC-MS/MS reveals metabolic changes of Zingiberis Rhizoma and its processed products
译名:高通量靶向代谢组学和衍生化LC-MS/MS的综合分析揭示干姜及其炮制品的代谢变化
期刊:Food Chemistry
IF:7.514
发表时间:2022.04
通讯作者:许慧君
通讯作者单位:好色tv 药物分析系
实验设计

实验结果
1. 衍生物策略的优势
化学衍生化与LC-MS/MS的结合为内源性代谢物的灵敏和可靠分析提供了一种新的技术手段,它利用化学反应将被测药物与特定的基团联系起来,从而提高了灵敏度和选择性,并将其应用于更广泛的分析对象。在这项工作中,我们提出了一种平行进样策略,即首先将一个样品分成几个部分,然后根据它们的化学基团分别用不同的衍生化方法标记。该方法具有衍生化效率高、耗时少、无交互作用等优点,更适合于在一次注射中建立多个亚代谢产物的综合分析方法。
本研究首次以Dns-Cl和HCl/MeOH为衍生化试剂,分别对ZR、ZRP和CG中的氨基和羟基亚代谢组和羧基亚代谢组进行了衍生化。在Dns-Cl衍生化反应中,丹磺代谢物在串联MS/MS的碰撞诱导解离(CID)中能在m/z 170或m/z 171处产生强烈而稳定的碎片离子。这一特征可用于非靶向分析方法中的代谢物信号拾取。一般情况下,在复杂体系的电喷雾分离条件下,基质效应和较高的背景噪声会使羧酸的灵敏度较低。甲基或乙基的引入可以有效地改变样品的m/z检测范围,改善峰形,延长保留时间。此外,羧基的甲基化或乙基化反应具有操作简单、反应迅速的优点。本研究方法为植物代谢物衍生化的发展提供了科学参考。
我们发现,与衍生化前后样品的基峰强度(BPI)相比,代谢物的数量和质谱响应度都有所增加。例如,我们在低质量响应的ZR样品中发现了12种化合物,如2-甲基丁酰甘氨酸、3-甲基二酸、表没食子儿茶素、3-O-(4-羟基苯甲酸酯)和4,4-二甲基-8,14,24-三烯醇。我们在ZRP样品中检测到 5-氨基乙酰丙酸、烟酸、壬二酸和反式-2-己烯醛等化合物,在CG样品中检测到3,4-二羟基苯乙二醇和焦磷酸硫胺素。我们以ZR衍生化前后的BPI为例(图1B)。这些化合物的峰强度几乎具有可接受的重现性。综上所述,LC-MS/MS和化学衍生化相结合的方法是目前技术条件下一次注射多个亚代谢组快速分析的较好选择。我们在图2中总结了用于表征来自干姜(ZR)、炮姜(ZRP)和Carbonised Ginger (CG)的不同代谢物的总体分析方法。

图1 本实验的衍生化策略和样本信息
A,衍生法的平行模式;B,ZR的对比基峰强度(BPI),蓝色表示衍生化后的BPI。红色代表衍生前的BPI;C,ZR、ZRP和CG中所有代谢物相对含量的堆积条形图分析。不同的颜色表示三个样品,x坐标是这类代谢物的峰面积与样品的总峰面积的比值。

图2 ZR、ZRP和CG中不同代谢物的分析策略
2. 衍生化优化
衍生化反应是两相平衡反应,合适的反应时间和反应温度对反应结果有很大影响。考虑到反应温度、反应时间、试剂浓度、缓冲液pH值等因素对衍生化效率的影响,我们对衍生化过程中的这些因素进行了测试和优化。以ZR样品为研究对象,我们考察了不同浓度(2 mg/mL、5 mg/mL、9 mg/mL)、碳酸盐缓冲液pH值(9.5、10.5、11.5)、反应温度(25 ℃、40 ℃、60 ℃)、反应时间(15 min、30 min、60 min)的影响。通过比较每个样品的特征峰总面积和不同条件下得到的化合物数量,不难发现,在低浓度下Dns-Cl不能完全发挥作用,随着反应温度的升高,其组分被破坏。最终确定的最佳条件为:9 mg/mL Dns-Cl和pH 10.5的NaHCO3-Na2CO3缓冲液在25℃下孵育30 min。我们考察了不同盐酸/甲醇比(1:1、1:3、1:5、1:7、1:9)、反应温度(50 ℃、60 ℃、70 ℃、80 ℃、90 ℃)和反应时间(5、10、20、30、45 min)对羧甲基化反应的影响。根据反应效率和色质谱行为的变化,我们发现不同的反应温度和反应时间会导致不同的反应程度和色谱峰面积,甚至副产物的形成。通过比较,我们最终确定反应温度为70 ℃,反应时间为30 min,盐酸/甲醇比为1:9。
3. ZR、ZRP和CG中代谢物的分析
本研究采用基于Q-TOF SWATH的靶向代谢组学方法,全面剖析ZR、ZRP和CG的营养成分,阐明ZR加工过程中代谢产物的修饰多样性。我们共检测到369种代谢物,分为14类(表1),包括碳水化合物、核苷酸、有机酸、维生素、脂类、黄烷酮、儿茶素、醇、吲哚、生物碱、苯丙烷、多酚、萜类和其他代谢物。所获得的碳水化合物、有机酸、维生素、脂质、醇、苯丙烷和其他代谢物的文献与以前的报道一致,表明本研究所使用的方法具有良好的适用性和准确性。其中,ZR、ZRP和CG样品中分别检出316种、314种和200种成分。根据堆积条形图(图1C)上显示的所有代谢物的百分比含量,ZR的代谢物经过处理后都有不同程度的减少。通过对不同物种代谢物的定量分析,碳水化合物、核苷酸、有机酸、维生素、脂类、吲哚类、生物碱和萜类在加工后呈下降趋势,而儿茶素不同于这些类别,加工后呈上升趋势。值得注意的是,黄烷酮、苯丙烷和多酚类物质在ZRP中含量最高,醇类化合物在CG中含量最高。
表1 ZR、ZRP和CG中369种代谢物的信息









ZR,干姜;ZRP,炮姜;CG,Carbonised Ginger。
4. PCA和OPLS-DA分析
样品(包括质量控制(QC)样品)的主成分分析(PCA)提供了对总体代谢差异和组内样品之间的变异性程度的初步了解。我们在正离子模式(图3A)和负离子模式(图3B)下对369种代谢物进行了PCA分析。PCA图清晰地区分了四个品种,QC样品的重叠分析表明,本研究记录的数据具有良好的重复性和可靠性。在PCA分析模型中主成分降为1(图3C,图3D)后,QC样本分布在相同的范围内,表明本研究所用的方法具有重复性和可靠性。

图3 主成分分析(PCA)结果
A,正离子模式下的主成分分析模型;B,负离子模式下的主成分分析模型;C,在正离子模式下,主成分分析的结果降为1;D,在负离子模式下,主成分分析模型中主成分的结果降为1。
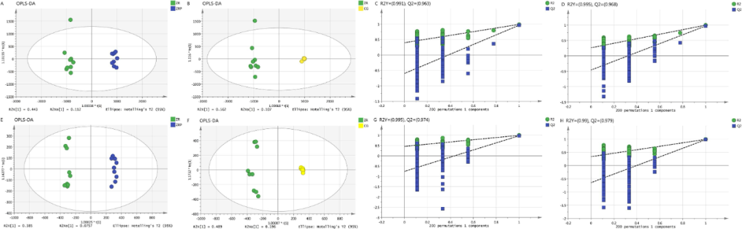
为了在加工过程中进一步最大化不同组之间的差异,我们使用正交偏最小二乘判别分析(OPLS-DA)来寻找差异代谢物。如图4A和图4B所示,在正离子模式下,ZR和ZRP之间的Q2值为0.963,ZR和CG之间的Q2值为0.968,ZR和ZRP之间的R2Y值为0.991,ZR和CG之间的R2Y值为0.995。在负离子模式下,ZR和ZRP之间的Q2值为0.974,ZR和CG之间的Q2值为0.979,ZR和ZRP之间的R2Y值为0.995,ZR和CG之间的R2Y值为0.99(图4E,图4F)。此外,我们对200个置换测试进行了内部验证,结果表明该模型没有过度拟合(图4C、图4D、图4G、图4H)。这些结果表明,这些模型是可靠的,可以用于筛选差异代谢物。

图4 正交偏最小二乘判别分析(OPLS-DA)结果
A、C,正离子模式下ZR-ZRP组的OPLS-DA得分图和200倍排列试验。B、D,ZR-CG组正离子模式下的OPLS-DA得分图和200 X排列试验。例如:负离子模式下ZR-ZRP组的OPLS-DA得分图和200倍排列试验。F、H,负离子模式下ZR-CG组的OPLS-DA得分图和200次X排列试验。
5. 差异代谢物的筛选
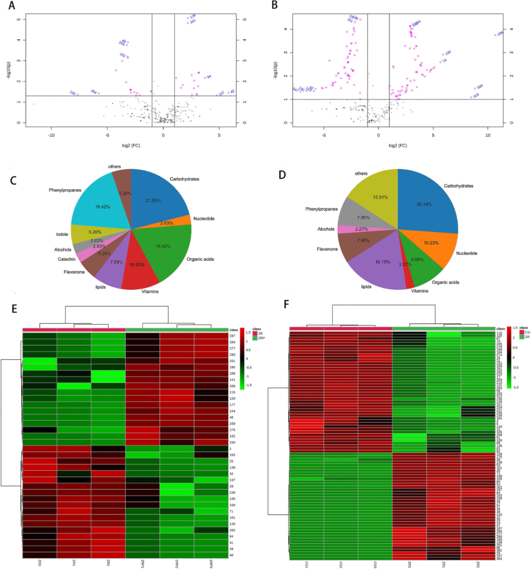
我们通过对模型VIP值的多变量分析,筛选出符合VIP≥1的代谢物。同时,差异代谢物还可以结合p值和倍数变化而生成。我们根据VIP≥1、倍数变化≥2或≤0.5和p值≤0.05(表2)的原理筛选了104种不同的物质,在ZR和ZRP中记录到38种差异代谢物(图5A,18种上调,20种下调),我们在ZR和CG之间观察到88种差异代谢物(图5B,45种上调,43种下调)。
表2 两组的差异代谢物信息

ZR,干姜;ZRP,炮姜;CG,Carbonised Ginger;FC,倍数变化;VIP,投影中可变重要性。

图5 不同的代谢物结果
A、B,ZR-ZRP组和ZR-CG组的火山图。该数字代表其相应的不同代谢物。C、D,ZR-ZRP组和ZR-CG组基于相对含量的差异代谢物分类饼图。E、F,基于ZR-ZRP和ZR-CG组中差异代谢物的相对丰度热图。颜色键表示不同代谢物的相对丰度,绿色:最低,红色:最高。
104种差异代谢物是造成差异的主要原因,可分为11个不同的类别。如图5C所示,ZR-ZRP组中的38种差异代谢物主要包括碳水化合物、有机酸、维生素、脂类、核苷酸、黄烷酮、儿茶素、醇、吲哚、苯丙烷等,但大多数是碳水化合物、苯丙烷、有机酸和维生素。此外,我们还得到了ZR-CG组(图5D)中的九类代谢物,包括碳水化合物、核苷酸、有机酸、脂类等,占总不同物质的近80%。为了更直观地观察差异代谢物之间的表达趋势,我们对ZR-ZRP组(图5E)和ZR-CG组(图5F)中的不同代谢物进行了热图分析。热图被用作一种可视化工具,以反映具有明亮颜色变化的样品中的成分含量。结果表明,两组样品中分别形成了两个主要的代谢物簇,且差异代谢物在比较组之间存在显著差异。
为了进一步探讨不同品种间差异的机制,我们对差异表达的代谢物进行了分析。我们的分析发现,无论是ZR-ZRP组还是ZR-CG组,差异代谢物中都含有大量的碳水化合物,如氨基葡萄糖、糖酸、半乳糖醇、山梨醇、甘露醇、麦芽三糖、鼠李糖、1-酮糖和木糖。根据研究,碳水化合物具有多种生物活性,包括抗氧化、免疫调节、抗炎、伤口愈合和抗糖尿病活性,这可能表明加工后的ZR味道和药理作用均发生了变化。在ZR和ZRP的差异中,有机酸和苯丙烷是第二大类。有机酸被认为是食物香气形成和酸味甜味的重要贡献者,它们还具有增加食欲和促进消化的功能。这一结果可能表明ZR和ZRP在气味、味道和食品应用方面的差异。维生素是一种具有多种基团的有机物质,由区别于ZR和ZRP的差异代谢物组成,在疾病预防和人类健康中发挥着至关重要的作用。其中,抗坏血酸,又称维生素C,对心血管和神经退行性功能障碍等多种疾病具有重要的生理抗氧化作用,这也为在保健功能和营养应用中区分ZR和ZRP提供了新的思路。
脂类是ZR-CG组中18%的基本区别物质,由于其性质和营养价值,对细胞膜结构和一系列生理活动不可或缺。脂肪分解成游离脂肪酸后,氧化或与其他反应产物反应形成调味化合物,并形成ZR和CG独特的香气特征。核苷酸是ZR和CG中的第四类差异代谢物,是几乎所有生物过程中的关键低分子生物分子,可能与CG的鲜味降低有关。大量证据表明,饮食中核苷酸的来源对免疫功能有重要影响,并维持最佳的生理功能,为ZR和CG免疫调节配方和营养产品的开发提供了支持数据。其他标志性代谢物在ZR和CG中也显示出一些具有多方面药理作用的特征成分,如姜辣素、6-姜烯酚和二芳基庚烷类化合物。CG的抗氧化能力远远低于ZR,这是由于上述成分的含量减少了。
6. KEGG通路分析
KEGG通路分析将基因、表达和代谢物整合为一个完整的网络进行研究,显示出更高水平的生物学功能。我们将104个代谢物映射到KEGG数据库,并根据途径的类型对重要代谢物的注释结果进行排序。我们的结果表明,大多数差异代谢物存在于代谢途径和次生代谢物生物合成中(图6),这与我们的预期不谋而合。随后,我们对KEGG信号通路进行了富集分析,以确定这些品种之间代谢途径的多样性。结果表明,半乳糖代谢、抗坏血酸和醛酸代谢、维生素B6代谢、谷胱甘肽代谢、精氨酸生物合成、精氨酸和脯氨酸代谢是主要的信号通路(p≤0.05)。对成功注释的差异代谢物的代谢途径分析表明,它们可能与加工后与ZR相关的活性化合物的变化有关。

图6 KEGG通路分类总结图
结论
本研究是第一次使用高通量靶向的代谢组学分析ZR、ZRP和CG代谢物的变化;这与以往的研究不同,我们采用Q-TOF的SWATH采集模式进行定性和定量分析。此外,我们成功地将化学衍生化与LC-MS/MS技术相结合,改进了代谢物的分离、检测和鉴定,提高了MS的响应能力和灵敏度和选择性。我们在所有样本中检测到369种代谢物,并将它们归类为14个已知类别。PCA分析和OPLS-DA分析对104种差异代谢物进行了分离和筛选。本研究结果推测,这些碳水化合物、核苷酸、有机酸、脂肪、维生素和苯丙烷的组成和含量的差异可能是ZR、ZRP和CG风味和药理作用差异的根本原因,这些差异可能与代谢物的代谢途径和生物合成有关。本研究为新型ZR食品工业的发展提供了新的理论依据,为ZR及其加工产品的推广应用提供了新的视角,为ZR加工过程中的质量控制提供了新的思路。
原文链接:
//mp.weixin.qq.com/s/CIZVF-Yn25m-pf_ZGa_r3Q
文献链接:
//www.sciencedirect.com/science/article/abs/pii/S0308814622010305


